如何找淘寶集運投訴

如何找淘寶集運投訴?這是很多海外淘寶購買者經常遇到的事情,從淘寶網購物後使用淘寶官方集運服務或者淘寶網官方合作集運公司(4PX、順豐速遞、菜鸟物流、LAZADA的LGS物流公司、秀驿)到收到貨物,中間經過國内的淘寶集運倉庫、中國海關、國際海運、目的地海關、目的地的淘寶集運當地派送公司或者代理。中間經常會遇到各種各樣的難題,

  • 淘寶集運倉庫拒收我的包裹、
  • 我的包裹到瞭淘寶集運倉庫但我發現這件貨物我不想要瞭需要退貨、
  • 貨物到達淘寶集運倉庫卻一直没有入倉,
  • 收到貨物發現破損、
  • 實際重量與體積與轉運公司收取的不一樣,
  • 貨物遲遲没有中轉,貨物超過好幾個月都没有送達
  • 聯絡不到淘寶集運倉客服
  • 淘寶集運倉客服态度很差

經常使用淘寶購物的你是否都有遇到過這樣的難題,一氣之下就在想如何找淘寶集運投訴。

淘寶官方網站有一些有關於這方麵的解答。也許淘寶網上的的投訴不能令你滿意,但這也是没辦法的事,網上找淘寶客戶也不是一件容易的事,搞來搞去都要你花時間等,淘寶集運倉要跟國外集運代理確認,由於有時差起碼也要二天的時間。淘寶集運倉庫的訂單每天都超過幾百萬件,他們也不可能有那麼多的客服為你提供及時週到的服務,所有的淘寶集運投訴都是依靠査詢系統裡麵的訂單,等待下一步的客服回覆才能給到你準確的回覆。

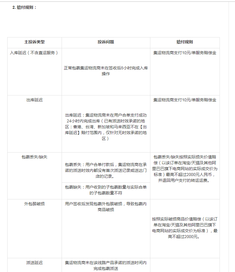
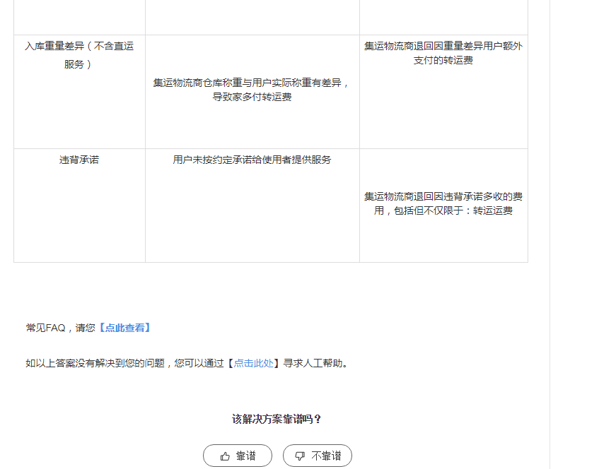
淘寶集運投訴流程與投訴範圍

淘寶集運投訴 淘寶集運投訴 淘寶集運投訴 淘寶集運投訴 淘寶集運投訴 淘寶集運投訴 淘寶集運投訴 淘寶集運投訴 淘寶集運投訴

找淘寶集運投訴還要分清楚是淘寶官方的集運還是第三方轉運物流公司,第三方轉運物流公司找淘寶集運投訴是没有用的,

淘寶集運與淘寶網是二個不同的公司,淘寶網没有直線電話可以打,如果找淘寶集運投訴只能登入你的淘寶賬號裡麵,是相應的訂單裡找到投訴的按钮進行投訴操作,就算你聯絡在線的客服,他們也會要求你按照這樣的步驟來做。

如何找淘寶集運投訴?我的天!只有一個渠道吧,没有太多的,不用再找瞭,淘寶集運的公司都是大公司來的,就算你GOOGLE找到他們也解決不瞭的,乖乖地按照流程步驟來吧。

微信詢價

86-18938691638

837404848

haowangjiao56

sales007@goodhopefreight.com

Goodhope-freight